| Stk pre dc (перевод) | |||
![]() Изображение отсутствует | |||
| Игра | Чистое Небо | ||
| Год | 2007 | ||
| Разное | Оригинальный текст составлен на английском языке. Здесь представлен перевод | ||
Введение[]
Все представленные здесь материалы принадлежат исключительно GSC Game World. Распространение и коммерческое использование запрещено.
Документ структурирован по разделам, которые содержат следующую информацию:
- Раздел 2. Концепция. Этот раздел содержит общую информацию об игре — общее описание, жанр, предпосылки для создания игры, особенности игры, целевой аудитории и платформы. Этот раздел предназначен для всех заинтересованных лиц.
- Раздел 3. Функциональная спецификация. Описание игры с точки зрения пользователя, а также предлагаются возможные перспективы. Содержит информацию о сюжетной линии и игровых принципах; интерфейсе; графике и звуке; наполнении игровых уровней. Этот раздел предназначен для всех заинтересованных лиц.
Концепция[]
Введение[]
S.T.A.L.K.E.R.: Anarchy Cell (AC) — приквел игры S.T.A.L.K.E.R.: Shadow of Chernobyl (SoC). Игра основана на улучшенном движке SoC — X-Ray l.5. События AC происходят за год до оригинальных событий SoC. В приквеле мы играем за сталкера-наёмника Мессера нанятого против группы Стрелка. В SoC мы играли за Стрелка, здесь же игрок окажется по другую сторону конфронтации, и будет играть против Стрелка. Таким образом, игрок сможет посмотреть на события Зоны с совершенно новой точки зрения (такой подход был использован в Half-Life: Opposite Force).
Платформа, жанр и целевая аудитория[]
Платформа: Windows PC, возможно портирование на Xbox 360.
Жанр: пост-апокалиптический 3D-Action от первого лица с элементами RPG.
Целевая аудитория: люди в возрасте 14-30 лет, игроки в 3D-Action и RPG игры, фанаты Сталкера.
Обзор игры[]
«Завлекалочка»: Окунитесь в гигантский игровой мир печально известной и уникальной Чернобыльской Зоны Отчуждения. Вместе со свободным нелинейным исследованием огромных открытых и закрытых областей, вы будете вовлечены в постоянно меняющийся мир конкурирующих наёмников, солдат, мутантов и психопатов. Войдите в Зону на свой собственный риск и разгадайте шокирующую истину самой ужасной ядерной катастрофы в мире. Сногсшибательная графика в сочетании с уникальной системой искусственного интеллекта A-Life, имитирующего Зону, позволяет взаимодействовать, общаться и бросать вызов её обитателям, делая по-настоящему впечатляющую и сложную игру. Анархия — ваш метод работы. Выживание зависит только от вас.
Сеттинг игры: постсоветская индустриальная вселенная, погибший реалистичный мир.
Рис. 1 Смертоносная территория Зоны
Место действия: 30 километровая область вокруг Чернобыльской АЭС — Зона — аномальная и опасная территория, где происходят странные и необъяснимые события, где меняются законы природы.
Главный герой: Наемный сталкер по имени Мессер, при выполнении одного из заданий он попадает под сильный выброс, который меняет карту Зоны, ему еле удаётся спастись. Главный герой оказывается на окраине Зоны в районе Болот, где его подбирает патруль «Чистого Неба». Игрок должен стать участником наиболее активной части операции группировки «Чистое Небо», целью которой является не допустить, чтобы Стрелок совершил второй поход к центру Зоны.
Рис. 2 Мессер — главный герой
Цели игрока:
- Предотвратить второй поход Стрелка к центру Зоны, поскольку он приведет к глобальной катастрофе, если верить ученым из «Чистого неба». (Основная сюжетная линия)
- На стороне одной из фракций принять участие в войне группировок, которая вспыхнула в Зоне из-за изменений территории. (Основное направление симуляционного геймплея)
- Выжить в Зоне, где игроку предстоит сразиться со сталкерами и мутантами, пройти смертельно опасные ловушки — аномалии, изучать Зону, торговать, искать необходимое оружие, оборудование, закупать продовольствие и боеприпасы, а также выполнять неограниченное количество случайных сгенерированных заданий. (Второстепенный геймплей)
Время прохождения: ~20 часов.
Сюжетная линия:
- • Предыстория. В 1986 году человечество была потрясено страшной катастрофой на Чернобыльской АЭС, включающей взрыв на АЭС и последующее загрязнение окружающей территории. После эвакуации людей, вокруг станции была создана зона отчуждения.
- Официальная теория обвинила операторов электростанции, которые должны были выполнять запланированные испытания оборудования. Однако это было только частью правды.
- Помимо своей основной функции, Чернобыльская АЭС также давала электроэнергию в лаборатории, в которых были проведены эксперименты в рамках секретных военных программ СССР, в том числе испытание психотропного оружия и изучение ноосферы. Ноосфера — так называемая «сфера человеческой мысли» — это нематериальная информационная сфера, которая накапливает все человеческие знания, все научные достижения и художественные образы, всё, что было задумано, разработано и придумано человечеством. Пик потребления энергии во время одного из экспериментов стал звеном в цепи событий, которые привели к тому, что активная зона реактора расплавилась.
- Авария на Чернобыльской АЭС не привела к завершению исследований в секретных лабораториях. Их выполнение стало еще проще в зоне отчуждения, покинутой людьми. Лаборатория стала работать в два раза активнее, а правительство ослабленной Украины, только что обретшей независимость, потеряло контроль над исследованиями.
- Группа ученых, изучавшие ноосферу, сделали огромный прогресс и начинают исследование в области пси-воздействия на глобальном уровне через ноосферу. Ими движут добрые намерения, они считают, что используя одно пси-воздействие они будут в состоянии остановить войны, разрешать конфликты мирным путем и устранять несправедливость, которая разрывает на части современный мир.
- Один из экспериментов заканчивается трагедией. Вторая катастрофа на Чернобыльской АЭС происходит в 2006 году. Произошёл так называемый «пробой», когда энергия ноосферы просочилась в биосферу планеты. Из-за этого определенная область на Земле перенесла изменение физических законов, топографии, появились странные явления, необъяснимые современной наукой. Впоследствии территория стала известна как Зона. Сейчас её перекрыли правительственные силы, но время от времени люди проникают туда — наемники, бандиты или просто охотники за счастьем, называемые сталкерами. Они живут за счет сбора артефактов в Зоне (артефакты — предметы, которые получили особые свойства при «разрушении»), и перепродать их с помощью контрабандистов частным лицам или организациям. Сталкеры объявлены правительством вне закона, часто действуют по отдельности, но иногда они объединяются в группы, и существуют две крупнейшие из них. Это группировка Долг, которая выступает за содержание всего в Зоне под строгим контролем, и группировка Свобода, которая борется за «свободный доступ» в любую точку Зоны.
- Ученые, чей эксперимент привел к катастрофе не погибли. Споры, касающихся ликвидации последствий неконтролируемого эксперимента сделали среди них раскол. Часть ученых отправилась в Зону, где они организовали группировку, называемую «Чистое Небо». Чистое Небо решило, что устранить пробой возможно, и решение можно найти путём изучения самой Зоны.
- Другая часть ученых остались в лабораториях, где они объединились в общее сознание, которые впоследствии было названо «О-Сознание». «О-Сознание» видело решение проблемы в изучении ноосферы и подавлении её энергии, которая протекает на Землю. «О-Сознание» научилось контролировать поток энергии, идущей от ноосферы, однако эта энергия была настолько огромной, что возникла необходимость сбрасывать его избыток, что привело к Выбросам в Зоне. Во время Выброса, круговые волны энергии ноосферы разбегаются от центра Зоны к её окраине, что приводит к различным физическим и психическим последствиям.
- Понимая, что им нужно время для поиска решения «О-Сознание» выстроило систему защиты, с целью исключения возможности проникновения непосредственно к «О-Сознанию». Основным уровнем защиты стала экспериментальная пси-антенна возле Припяти, которая впоследствии была названа сталкерами «Выжигателем Мозгов». Её излучение сводило с ума любого человека, попадавшего в область воздействия, и «О-Сознание» получало контроль над этим человеком. Ни одна экспедиция не вернулась из похода в центр Зоны. Вторым уровнем защиты стал иллюзорный «Монолит», который, согласно легенде сталкеров, может выполнить любое желание. Эта легенда притягивала сталкеров к центру Зоны, как магнитом, однако все они попали под контроль «О-Сознания» в Рыжем Лесу, или непосредственно у Монолита.
- Уникальность Зоны обещала грандиозные открытия во всех областях науки. Корпорации, частные компании и спецслужбы государств охотились за уникальными объектами Зоны. Огромный спрос толкал всё больше и больше безрассудных людей в зону, где, рискуя жизнью среди опасных ловушек и не менее опасных людей, каждый мог найти артефакты. Некоторые из них пошли в Зону от отчаяния, надеясь найти Исполнитель Желаний. Сталкеры стали частью Зоны.
- • Краткий обзор AC. По сюжетной линии SoC, Стрелком осуществлены 3 рейда в центр Зоны. Первые два не удались. Но третий был успешным (сюжет SoC). AC является приквелом SoC и показывает события второго похода Стрелка к центру Зоны. Теперь игроки понимают, почему 1-й и 2-й провалились.
- У дверей Центра управления Монолитом в конце своего первого похода, Стрелок оказался основной угрозой для О-Сознания. Спровоцировав огромный выброс, О-Сознание попыталось уничтожить Стрелка, однако ему удалось бежать с Чернобыльской АЭС, хоть и будучи тяжело раненным. Стрелок добирается до жилища Доктора, который помогает ему. С этого момента О-Сознание пытается уничтожить его группу и реагирует на её деятельность, провоцируя выбросы и атаки монолитовцев.
- Мощные выбросы накрывают Зону. После следующего мощного выброса одни проходы через некоторые старые уровни (Бар, Росток) исчезают, но открываются пути на новые. «Пространственные Пузыри», или Кольца Мёбиуса — образования, попав в которые вы оказываетесь в противоположном от первоначального направления. Отдельные сталкеры и целые группы затерялись в этих пузырях. Изменения карты Зоны разрушили давно сложившийся баланс, что в результате привело к войне между группировками за передел сфер влияния.
- Во время одного из заданий наемник, главный герой, попадает под мощный выброс, который изменил карту зоны, и почти умирает. Главный герой приходит в себя на болотах в лагере группировки «Чистое Небо». Это отправная точка в сюжете игры.
- Основная сюжетная линия основана на конфронтации между Чистым Небом и группой Стрелка. Двое ученых основателей группировки, были когда-то вовлечены в эксперименты над ноосферой, но не присоединились к О-Сознанию после аварии. Эти люди обладают более полной информацией о Зоне, чем другие, и имеют свое собственное видение того, как остановить вышедший из под контроля эксперимент.
- Чистое Небо пытается остановить группу любой ценой, так как второй поход Стрелка к центру Зоны вызвал соответствующую реакцию C-Сознания, провоцирующего один выброс за другим, с тем чтобы устранить его. Как результат, выбросы разрушают и географию и топографию Зоны, приближая катастрофу….
- Наемник-игрок становится наиболее активной частью боевой операции Чистого Неба. Игрок собирает крупицы информации о тайне группы, которой удалось добраться до самого центра Зоны и её планы проведения второго похода.
- Игрок совмещает войну группировок и получение ключа, позволяющего найти полулегендарного человека в Зоне — Картографа, способного интуитивно находить проходы в пространственных пузырях . Картограф показывает игроку путь город-призрак.
- Игрок проходит через таинственный город-призрак, который является местом жестокой война между Долгом и Свободой за управление им. Игрок должен найти путь через катакомбы подземного города под рекой Припять с её дикими жителями и выход к Чернобыльской АЭС.
- Финальная битва происходит на Чернобыльской АЭС, где каждая из сторон поставила на карту всё, а поражение означает смерть и, возможно, разрушение Земли. Действия наемника и его окончательный выбор определяют ход событий известных из сюжета игры «STALKER: Тень Чернобыля».
- Второстепенный сюжет строится вокруг Ноосферы, которая осознала себя как разумное существо, как Солярис Лема, и коснулась сознания человека в первый раз.
- Странные вещи начинают происходить в Зоне. Одни и те же лица видели в разных местах одновременно. Странные видения невероятных мест и событий разрушали умы сталкеров. А страшная смерть, когда казалось, что нервная система человека сгорала и тела корчились, вызывала даже у самых опытных сталкеров дрожь.
- Каждый выброс, вызванный О-Сознанием истощает нервную систему игрока, сделав его преследователем Стрелка. Странные видения и «противоречивые» реакции людей на игрока ведут его к сумасшествию и выбивают почву из-под его устойчивого восприятия собственного Я .
Игра не использует товарные знаки и другие объекты права собственности, подлежащих лицензированию.
Геймплей:
Игрок должен исследовать Зону Отчуждения, раскрыть интригу основной сюжетной линии, выжить в Зоне, выполнить задания, выданные подземными дилерами, научными лагерями и группировками, собирать артефакты для продажи или обмена (чтобы купить оборудование, необходимое для выживания, оружие и так далее).
Рис. 3 Мессер вблизи ЧАЭС
Игрок окажется один на один с опасным миром Зоны. Он будет иметь возможность закупать оружие и оборудование, а также зарабатывать деньги, собственно, для закупок. Чтобы выжить, игрок должен выполнять задачи, двигаясь вглубь Чернобыльской Зоны, чтобы попытаться выяснить, почему Зона расширяется. Игрок будет свободно путешествовать, исследовать зону, сталкиваться с монстрами, встречать как генерируемые, так и сюжетные события. Вместе с тем он сможет вступить в игровые группировки, общаться и торговать с сталкерами-одиночками.
Игрок путешествует по всему миру Зоны (свыше 30 кв. км), по всем связанным в одну глобальную карту локациям. Игрока направляет сюжетная линия, но, в то же время может свободно выбирать методы решения задач, маршруты и взаимодействовать с миром Зоны. Благодаря уникальной системе симуляции жизни, мир игры оживает. Персонажи и монстры не стоят как истуканы в ожидании игрока. Все персонажи и монстры, за исключением сюжетных, живут и действовуют независимо от действий игрока. Мир Зоны меняется после аномальных выбросов. Всё это позволяет игроку погрузиться в живой мир, получая совершенно новые ощущения от игры. Например, пройдя то же самое место Зоны спустя 20 минут игрок станет свидетелем совершенно разные событий, а контролируемые искусственным интеллектом сталкеры могут оказаться конкурентами игрока при выполнении заданий, поскольку также могут выполнять задания, как и игрок.
В Чернобыльской Зоне Отчуждения есть пять группировок, действия которых определяют развитие сюжетной линии и игровые события. Каждая из группировок имеет свою идеологию, определяющую их действия, и цели, которые они пытается достичь любыми возможными способами. На определенном этапе игры каждый сталкер, в зависимости от его действий, получает возможность присоединиться к одной из группировок или остаться независимым. Наиболее радикальная и влиятельная группировка называется Чистое Небо, целью которого является сохранение Зоны и защиты всего, что связано с ней. В S.T.A.L.K.E.R. Anarchy Cell, игрок будет противостоять группировке Анархисты на протяжении всей игры, но она будет недоступна для игрока, так как её база будет располагаться в части Зоны недоступной в ПК-версии игры. По сюжету, после одного из выбросов, проход к основной части Зоны был заблокирован непроходимыми для сталкеров аномалиями.
В S.T.A.L.K.E.R. Anarchy Cell игрок сможет играть за сталкера из группировки Анархисты, которые выступали против него в ПК-версии, и поэтому сможет совершенно по-другому взглянуть на игровые события, внимательно посмотреть, где белое, а где черное. Соответственно, для игрока откроются территории недоступных в ПК-версии. Игрок получит новую сюжетную линию, противников, оружие, артефакты и так далее. Как и в оригинальной игре будет много слухов и легенд относящихся к скрытым территориям, последователи игры будут пытаться получить доступ к недоступным территориям.
Как уже упоминалось выше, в Anarchy Cell, игрок начнёт игру на территории, недоступной в оригинальной игре. Это означает, что территория Зоны будет расширена примерно на 50 % (приблизительно 8-10 новых уровней). В игре будут представлены совершенно другая сюжетная линия, которая позволит посмотреть на игровые события с точки зрения сил, защищающих Зону, и новый персонаж — сталкер из группировки Анархисты. Новая сюжетная линия предлагает совершенно новые квесты, кат-сцены, сны, диалоги, персонажи и концовки. Игра также будет расширена 10 новыми видами оружия, новыми артефактами, монстрами, транспортными средства, 10 дополнительными мультиплеерными картами, а также специальными режимами мультиплеера (в том числе кооперативная игра) адаптированными для консолей.
Основные особенности игры[]
Уникальные особенности:
- Уникальный игровой мир, находящийся в Чернобыле.
- Общеизвестный бренд S.T.A.L.K.E.R..
- Игровой процесс, включающий напряженный FPS, нелинейный сюжет, стелс и ролевые элементы.
- Уникальная «симуляция жизни» искусственного интеллекта одушевляет игровой мир и создаёт бесконечно число второстепенных заданий.
Уникальные особенности AC:
- Обновлённый движок — X-Ray 1.5 с последними технологиями и полной поддержкой DX9.1.
- Технология «Normal Map» для игровой графики. Дающая до 3 млн полигонов моделям персонажей с «Normal Map».
- Расширенная Зона — добавлены новые уровни к территории Зоны.
- Новый сюжет для фанатов S.T.A.L.K.E.R.: Тень Чернобыля, более 30 огромных сюжетных квестов.
- Уникальная «война группировок» основанная на системе A-life.
- Дополнительные действия для поведения ИИ, такие как бросание гранат, тактика отряда.
- Эффектные «специально разработанные» действия NPC, такие как выпрыгивания из окна, перепрыгивание через провал, перепрыгивая через укрытия, спуск с моста, выбивание двери, толкание физических объектов.
- Новые персонажи, группировки, оружия, и новые случайные задания.
Дополнительные преимущества:
- Устойчивая и отлаженная технология.
- Низкий риск задержки разработки.
- Опытная команда разработчиков.
Системные требования[]
| Системные требования | Минимальные | Рекомендуемые |
|---|---|---|
| Процессор | Pentium® IV 2 ГГц или аналогичный AMD | Pentium® Core Duo 2 6300 или аналогичный AMD |
| ОЗУ | 1024 МБ ОЗУ | 2048 МБ ОЗУ |
| Видеокарта | GeForce 7800 или аналогичный ATI | GeForce 8800 или аналогичный ATI |
| Привод | 8-скоростной привод DVD-ROM (скорости передачи данных 1200КБ/с.) и последнии версии драйверов | |
| Жесткий диск | 5,0 Гб несжатого свободного пространства на жестком диске (плюс 600 Мб для файла подкачки Windows®) | |
| Звуковая карта | 100 % DirectX ® 9.0c-совместимая 16-битная звуковая карта и последние драйверы. | |
| Мышь, клавиатура | 100 % совместимые с Windows ® 2000/XP мышь, клавиатура и последние драйверы. | |
| Мультиплеерные требования: | ||
| ЛВС | Поддерживается игра по локальной сети (TCP/IP) и Интернету (TCP/IP). | |
| Игра по Интернету требует широкополосное соединение и последние версии драйверов. | ||
| Игра по локальной сети требует внешнюю сетевую карту и последние версии драйверов. | ||
Функциональная спецификация[]
Принципы игры[]
Anarchy Cell основан на функциональности SoC, поэтому аналогичные базовые принципы не описаны в этом документе. Ниже будут описаны лишь нововведения AC.
Типичная игровая сцена. Scene Editor 1.5[]
В отличие от SoC, в AC появилось понятие «типичная сцена». Эта концепция лежит в основе новых инструментов проектирования и постройки сцены. Предполагается, что сцена состоит из 4 этапов — подготовка, фон, действие и награда.
Подготовка
Данный этап подготавливает игрока к тому, что он встретить на сцене. Этап должен дать представление о том, что игрок будет делать. Этап подготовки заканчивается при выдачи задания.
Основной акцент в этапе подготовки должен делаться на WOW-факторе. Это необходимо, чтобы заинтересовать игрока, чтобы он влился ситуацию, и хотел пройти задание, а не просто проскочить до конца (рис. 6).
Примеры подготовки:
- Вертолёт падает, после взрыва поступает сигнал SOS с просьбой помочь оставшимся в живых.
- Камера летает над местами вероятно активной перестрелки и боя.
- Если сцена скрывает тайну, необходимо объяснить её суть и дать подсказку о том, как её решить. Либо облёт камерой, либо объяснения а-ля Аликс в Half-Life 2. Если тайна основывается на механизмах и их функционировании, решение может быть показано как «обратное действие». То есть объяснение, как разобрать механизм, а игроку предстоит сделать обратное — собрать механизм.
Фон
Данный этап создает необходимый эффект присутствия игрока на поле боя. Этап фона проходит через всю сцену. Главное требование к этапу — сделать его ненавязчивым. Он не должен быть на переднем плане, чтобы не отвлекать игрока от главного действия.
Примеры фона:
- Звуки отдалённой стрельбы создаёт впечатление активных боевых действий. Чем отдалённей звуки, тем ниже напряжение игрока. Например, в Город призраков целесообразно использовать звуки ближнего боя (как будто на соседней улице), в то время как на Янтаре, лучше использовать приглушенные канонады слышимые в направлении от Города призраков.
- Бои на заднем плане. Создают очень сильное напряжение. Например, сцена спуска с моста на лебёдках. Игрок снимает снайперов по всей сцене, защищая солдат, которые спускаются с моста. Бой других военных у моста может быть на заднем плане подобных сцен. В этом случае, очень важно обеспечить продолжение фона (иммунитет у бойцов, либо постоянный спавн). Другой хороший пример — вертолеты на Чернобыльской АЭС после высадки десанта.
- Случайные звуки. Создают напряжение в стиле «хоррора». Лучше использовать в местах с менее динамичным геймплеем. Может также увеличить эффект таинственности.
- Сцена в условиях ограниченного времени.
Эффектные моменты
Это красочный элемент сцены благодаря которому сцена останется в памяти игроков. Это могут быть таинственные или специальные монстры-боссы с уникальным (заскриптованным) поведением. Эта часть сцены тесно связана с квестами.
Это своего рода вызов для игрока. Он предусматривает необычные действия, которые должны привести к желаемому результату. Основной акцент делается именно на отличии от обычных действий. Если мы предложим «убить более десяти человек», это не сработает.
Данный этап должен иметь сильную логику действий, чтобы игрок смог явно понять, что он должен сделать.
Пример:
- Идея с бункером. Цель состоит в перемещении от укрытия к укрытию, чтобы подобраться к бункеру под тяжёлым огнём противника и взорвать бункер. Перемещение между укрытиями становится возможным, когда враги перезаряжают обойму, или когда убит вражеский пулеметчик, а его место не занято кем-то другим. В этой ситуации, бункер можно считать боссом сцены с уникальным поведением.
- Идея с лебёдкой на мосту. Цель состоит в том, чтобы свалить с ног вражеских снайперов, для защиты солдат, которые спускаются с моста.
- Идея с прожектором. В полной темноте, роется и перемещается луч света с места на место. Как только игрок попадёт в луч света — враги откроют огонь по игроку. Игрок должен обойти этот луч.
- Идея с заманиванием врагов в огонь союзников. Это было аккуратно сделано в Half-Life 2, когда Аликс сидела в доме и стреляла на дальние расстояния со своей снайперской винтовки.
Игрок должен будет заманить врагов на огонь снайпера.
Действия
Это основные правила игры. Это своего рода передышка между изюминками. Эта часть является менее напряженной, это своего рода отдых для игрока. Эта часть также позволяет игроку отойти от строгих правил, и получить некоторую свободу действий.
Это цемент, который объединяет этапы сцены и делает их похожими на нечто целое и полноценное. Основной задачей этого этапа является обеспечение единых правил действий для всей игры.
Несколько правил:
- Эффективность схожих видов оружия должна сохраняться на протяжении всей игры.
- Те же самые враги должны иметь одинаковое поведение на протяжении всей игры.
- Важно не допустить ситуации, чтобы аркадное действие происходило в начале, а тактическое в конце.
Награда
Это благодарность игроку за все «муки». Может быть эмоциональной (кат-сцена, красиво поставленная сцена), но сверх того, необходимо дать значительные гаджеты. Не должно быть ситуации, когда игрок выполняет квест просто чтобы продвинуться по игре. Кроме того, не должно быть «закрытых» целей. Игроки по умолчанию мунчкинисты, и эта черта развития собственного характера должна быть заветной.
Дополнительный функционал инструментария[]
Для построения новых сцен, для улучшения скорости создания и отладки, в игру вводится новый расширенный набор параметров, которые контролируются скриптами:
- Управление физическими объектами.
- Управление анимациями персонажей.
- Воспроизведение звуков.
- Воспроизведение эффектов.
- Настройка состояний и условий персонажей.
- Расширенный список поведения и действий предустановленных для ИИ.
- Территория населения ИИ персонажей.
- Контроллер огневой атаки ИИ персонажей.
- Контроллер поля зрения ИИ персонажей.
Новые заскриптованные схемы игровых сцен[]
Турели (подземелье)
Полуавтоматические турели, состоящие из пулемета и прожектора, с сталкером в качестве экипажа.
В тёмных коридорах, прожекторы контролируют область, медленно ища какое-либо движение с помощью луча света.
Турель реагирует на громкий шум, резкие движения или когда прожектор находит игрока.
На одном из этих условий, луч прожектора быстро поворачивается, и начинает искать нарушителя в близлежащем районе. Если цель не найдена, турель возвращается к обычному режиму патрулирования.
Игровой процесс понимает принципы передвижения луча, и спокойно пройдёт через местоположение, если игрок прячется за препятствиями и т. д.
Эффектный элемент — толпы монстров, бегущие на турели.
Обновление симуляции жизни[]
Война группировка
Общая информация
Чего мы хотим достичь визуально: Атмосфера войны между группировками — нападение на контрольные точки, эффектные и яркие перестрелки группировки видны и слышны издалека.
Игровой процесс: В принципе, должно быть очень весело, от возможных действий сталкера до игры через логическую цепочку заданий группировки — от простого к сложному — и просмотр результата. Мотивация — предметы, вещи нападавших. Возможность выбора — даже если игроку сказали убить, он может либо убить, либо помочь жертве.
Каждый уровень охраняется определённой группировкой. Группировка имеет штаб-квартиру с представителем этой группировки, который назначает задания, связанные с основной сюжетной линией. Этот представитель не является лидером группировки. Мы предполагаем, что есть другие базы и настоящие лидеры где-то в них скрываются, но эти данные не подтверждены из-за войны между группировками.
Наряду с центральной базой, на уровне есть точки, за которые постоянно идёт борьба — таким образом, игрок визуально понимает, что идёт война между группировками, и он может принять участие в защите таких точек. Такие точки могут быть у входов и выходов из уровней.
Основная цепь заданий на уровне стала очевидной:
- Помогите отбить все точки на уровне.
- Захватите все точки на уровне противника.
- Захват всех точек и центральной базы на уровне противника, означает, что захвачен весь уровень.
Любое воздействие на точки и центральную базу работает только, когда игрок находится на уровне. Как только игрок покидает уровень и возвращается обратно — персонажи заново будут заспавнены, и всё вернёться в основное состояние. Это означает, что уничтожить группировки невозможно.
Объяснение для игрока — это не полное уничтожение, но нападение или рейд.
Механики
Война между группировками является результатом работы системы A-life. Полировка этой системы позволит сталкерам и монстрам делать более продуманные решения. Теперь они будут принимать решения, опираясь не только на свои потребности, но и на нужды своей фракции/группировки/стада.
Война между группировками тесно переплетается с сюжетной линией. Мощный выброс, который позволил Стрелку проникнуть внутрь саркофага в его первой поход к центру Зоны, изменил топологию зоны: множество безопасных путей заросли аномалиями, но в тоже время появились проходы к ранее недоступным местам. Завод «Росток» с баром «100 рентген» на его территории были центром бизнеса в этой части Зоны. Из-за выброса, он за несколько месяцев опустел. Это изменило торговые пути поставки артефакты из Зоны, что нарушило баланс между группировками.
Распределение сил к моменту начала активных операций:
Долг:
Наиболее известная база находится на территории НИИ «Агропром». Все высшие чины находятся за пределами сектора. Долг не претендует на объекты, которые находятся под контролем военных.
Сфера интересов: Кордон, Свалка, Агропром, Тёмная долина, Янтарь, Военные склады.
Свобода:
Наиболее известная база расположена в заброшенной фабрике в Тёмной долине. Лидер группировки и её центральная база находятся за пределами сектора. Они избегают атаки мутантов, и предпочитают бои с людьми.
Сфера интересов: Кордон, Свалка, Агропром, Тёмная долина, Янтарь, Военные склады.
Военные:
Собственная большая база на территории военных складов. Не принимают непосредственное участие в войне группировок. Осуществляют защиту исследовательских экспедиций. Военные, в частности, примут на себя первый удар группировки Монолит. Во второй части игры, военных эвакуируют свой штаб с территории военных складов.
Сфера интересов: Военные склады, Янтарь, Кордон.
Монолит:
Исчезнувшая группировка, которая в итоге оказалась полностью зомбированной. Действия Стрелка вынудили О-Сознание приступить к радикальным мерам, приведшим к появлению монолитовцев за пределами Выжигателя Мозгов. Целью монолитовцев — убить всё живое на Земле и тем самым сохранить секрет О-Сознания.
Сфера интересов: Кордон, Свалка, Тёмная долина, Янтарь, Военные склады.
Бандиты:
Спонтанные единицы без каких-либо больших баз. Не принимают участие в войне между группировками. Их целью является захват удобного места на Свалке, где они смогут грабить сталкеров, проходящих мимо.
Сфера интересов: Кордон, Свалка.
Нейтралы:
Обычные сталкеры-одиночки, держатся в стороне от войны группировок, однако воюют против бандитов.
Сфера интересов: Кордон, Свалка.
Война между группировками не несёт спонтанного характера. Каждая из сторон имеет свои собственные цели и задачи и пытается их достичь. Для одних — это захват всех ключевых локаций, для других — удержание ключевых точек.
Ключевая точка — локация Зоны имеющая стратегическое значение. Это могут быть переходы между уровнями, заброшенные склады и фабрики. На каждом локации, есть около десятка ключевых локаций различного значения.
Несколько ключевых локаций добавляют бонус группировке, которая захватила локацию. Захватив склада боеприпасов, группировка сможет использовать более мощное оружие, а захватив заброшенную токарную мастерскую, группировка не сможет изменить своё оружие. Игрок получает определенную выгоду, помогая группировки: он может купить модифицированное оружие или редкие боеприпасы у торговцев группировки.
Игрок — невольный свидетель и участник войны группировок. Рано или поздно игрок получает случайное задание «захватить контроль над локацией» или «удержать контроль над локацией», и таким образом вовлекается в войну. По выполнению случайного задания, игрок улучшает отношение группировки к нему, и может открывать более сложные задания, такие как «привести рейд на большую базу врага».
ИИ NPC и монстров[]
Новые действия универсальной схемы И. И.
Использование гранат
В рамках универсальной схемы И. И., сталкеры смогут бросать гранаты, как часть их тактики. Правильный расчет траектории с препятствиями для броска гранаты.
NPC сталкеры способны реагировать на гранаты игрока, убегая от гранаты.
Использование светошумовых гранат/осветительных ракет
Помимо стандартных гранат, И. И. смогут использовать светошумовые гранаты и осветительные ракеты в тёмных помещениях и подземельях. Благодаря функции адаптации экспозиции рендера, эффект ослепления будет очень реалистичным.
NPC сталкеров реагируют на светошумовую гранату NPC — они прекращая огонь, закрывая руками свои глаза.
Использование анимационных последовательностей в бою
В сцене, помимо стандартных способов передвижения для NPC, будет реализован ряд специальных областей с ранее подготовленной геометрией и анимациями, где NPC смогут совершать специальные действия. Например:
- Выскакивание из окна.
- Перепрыгивание через провал.
- Перепрыгивание через укрытие.
- Спуск с моста.
- Выбивание двери.
- Толкание физических объектов.
Такой подход позволит реализовать ряд очень ярких моментов в бою и эффективные действия NPC. Такой подход был весьма впечатляющим в FEAR и Gears of War. Подобные элементы появятся в AC.
Динамический обход объектов
Простая тактика отряда
Тактики защиты и нападения
«Умный» враг
Специальные условия
Стелся
Благодаря переходу к рендеру DX9.1 с полным динамическим освещением будет обрабатыватся абсолютно точное попиксельное освещение моделей в игре, что позволит обрабатывать видимость игрока для врагов более честно.
Чтобы добавить стелс-фактор, будут введены дополнительные условия И. И.:
- Разглядывание расплывчатой цели.
- Поиск потерянных врагов прислушиваясь.
- Поиск врагов освещая все тёмные углы.
Стелс не будет стандартной схемы поведения, но будет использоваться в определенных местах, которые были первоначально запланированы на стелс-прохождение.
Блоки турелей
Стационарный блок турели под контролем NPC. Такой блок контролирует области и проходы и заставляет игрока искать альтернативные пути и тактику прохождение для этого места.
Монстры, живущие в норах
В поверхности туннелей в верхней части стен и сводов образовались глубокие норы и непроходные каналы, из которых могут выпрыгивать снорки.
Монстры спрыгивают на землю, чтобы напасть на игрока, а затем снова заскакивают в нору, затем случайно появляются из одной из нор. Игрок не может видеть, как они движутся в норах, поэтому дальнейшие появления снорков будет неожиданными.
Монстры могут как прыгать в дыру, так и уползти в нору на специальной геометрической точке, проигрывая сложную анимацию, держась за дуги, карнизы, плинтуса вокруг колонн…
Для игрока эффект неожиданности монстров будет работать. Кроме того, он должен будет понять, из какой нор снорк появится в следующий раз.
Эффект внезапности и страха от того, где монстр появится снова будет работать. Все это будет подкрепляться надлежащими звуковыми эффектами.
Обновление физического движка[]
- Возможность прикрепить форму коллизии к анимированному объекту. Необходимо для создания лифтов и движущихся платформ.
- Сложные физические разрушаемые объекты.
Обновление рендера[]
- Рендер с полной поддержкой DX 9.1.
- Полное динамическое освещение и тени.
- Карта тонов и адаптации глаз.
- Карты световой проекции.
- Технология карт нормалей.
- Пиксельный шейдер поверхности воды.
- Установить новые шейдеры для впечатляющих графических эффектов — Selflight, Selflight alpha-clamp, диффузный цвет + CubeMap-текстуры отражения, Flat Mirror в реальном времееи, отражение alpha-clamp и так далее…
- Объёмный туман для объёмных световых эффектов.
- Установить новую постобработку — диффузная блюм-засветка, зеркальная блюм-засветка, аниматор полного шума, окружающего цвет точки источника света, глубина резкости, угол обзора (FOV).
Обновление системы частиц и эффектов[]
- Улучшение редактора пост-процессов для реализации новых пост-процессов, основанных на возможностях нового рендера — глубина резкости, HDR, адаптация экспозиции, цветные шумы.
- Улучшение процесса выброса.
Сюжет[]
Сюжетные события (заскриптованные сцены)[]
События предшествовавшие началу AC
Большинство сталкеров никогда не ходили дальше Свалки, и не могли найти ничего уникального. Храбрые сердца, пошли ещё дальше, чтобы найти поистине уникальные артефакты. Однако только один из них осмелился пойти к центру Зоны.
Сталкер по прозвищу Стрелок вместе со своей группой обнаружил старинные карты подземного города, который находился под Припятью. Стрелок понял, что может безопасно пройти Выжигатель Мозгов по подземельям. Благодаря группы из двух самых преданных людей — Клыка и Призрака, Стрелок достигает Чернобыльской атомной электростанции.
Группа Стрелка столкнулась с запертой под код дверью в Контрольном центре Монолита. Дальше путь был закрыт.
Понимая, что дверь не открыть без декодера, группа решает вернуться и собрать декодер. На обратном пути группа подбирает множество уникальных артефактов.
Обнаружив троих сталкеров практически у своей двери и поняв, что встроенной защиты недостаточно, «О-Сознание» активирует большой выброс ради уничтожения группы Стрелка.
Этот поистине невероятно сильный выброс приводит к трём событиям:
- Событие 1. На выходе с уровня АЭС выброс накрывает группу Стрелка.
- Событие 2. Выброс меняет карту Зоны. Переходы на Росток и Бар становятся недоступны. Появляются переходы на новые уровни.
- Событие 3. Игрок, ведущий членов ООН к странному месту, попадает под Выброс.
Последствие выброса:
- Событие 1. Стрелок тяжело ранен и не может двигаться сам. Призрак и Клык пострадали меньше и доносят Стрелка в отведенноё место, где его сможет взять на поруки Доктор.
- Событие 2. Карта Зоны меняется. Бар и Росток исчезают. Появляются новые уровни, в том числе город Лиманск. Начинается война группировок за передел сфер влияния. Формируются пространственные пузыри, которые приводят в начальную точку, независимо от того, где вы (по аналогии с фильмом «Сталкер» Тарковского). Сталкеры и целые группы застряли в них во время выброса .Время и пространство ведут себя странно в этих областях. Часто сталкеры слышат фрагменты радиосвязи таких групп, и трудно точно определить, кому они принадлежат, это делает ситуацию еще более непонятной.
- Событие 3. Игрока дублирует Ноосфера. Дубликат и оригинал разделяются. Оригинал появляется у границы Зоны, где его подбирает патруль «Чистого Неба».
Группа Стрелка. Едва ли они выжили в грандиозном выбросе, Клык и Призрака приносят раненого Стрелка в назначенное место, где его подбирает Доктор. Доктор — легендарная личность живущая в мистическом месте скрытым от посторонних глаз, он соберёт Стрелка практически из кусочков. Клык и Призрак начали поиск деталей для декодера и подготовку второго похода к центру Зоны.
О-Сознание. «О-Сознание» понимает, что Стрелка, будучи у дверей Контрольного центра Монолита обладает информацией, которая, будучи раскрыта, может привести к гибели самого О-Сознания. О-Сознание реагирует сильным выбросом, чтобы остановить группу Стрелка. В Зоне учащаются выбросы. О-Сознание начинает программу S.T.A.L.K.E.R., которая зомбирует сталкеров для достижения определенной цели.
Чистое Небо. «Чистое Небо» после выброса понимает, что произошло что-то ужасное. Частые выбросы «растрясают» географию и физические законы Зоны. Чистое Небо понимает, что грядёт катастрофа. Чистое Небо решает определить причину начавшихся катаклизмов и избавиться от них.
Ноосфера. Помимо 2 основных сил — О-Сознание и Чистое Небо, появляется третья сила в Зоне — сама Ноосфера. В результате последних событий, ноосфера, подобно «Солярису» Лема, осознала себя как мыслящую личность, и впервые коснулась человеческого сознания. Родилось сознание ноосферы и её логика находится за пределами человеческого понимания — это супер-интеллект, однако в то же время она напоминает новорожденного ребёнка.
С этого момента начинаются странные вещи в Зоне. Одних и тех же людей видят в разных местах одновременно. Странные видения невероятных мест и событий потрясают сталкеров. Вид искалеченных тел сталкеров, с выгоревшей нервной системой, заставляют вздрагивать даже самые закоренелые сталкеров.
Война группировок. Исчезают проходы в Бар и Росток. Появляются проходы к Болотам, Лиманску-13 (город-призрак) и катакомбам под Припятью. Вспыхивает война группировок за новые территории и проход.
Пространственное пузыри. В результате первого мощного выброса сформировались «пространственные пузыри», кольца Мёбиуса, в которых, независимо от того, где вы идёте, вы дойдёте до точки возврата. Сталкеры и целые группы заблудились в таких пузырях. Зона «запузырилась».
Протагонист — Наемник, во время одной из миссий попадает под сильный выброса, который меняет карту Зоны, и почти умирает в нём. Во время выброса, происходит дублирования главного героя и его дубликат появляется у границы Зона, в районе Болот, где его подбирает патруль «Чистого Неба». С этого момента истории начинается игра.
Интро (предварительно отрендерированное видео)
Наемник (главный герой) ведет группа учёных из ООН к странной области, где общие законы физики не работают — стены зданий корродированы, огромные кирпичи висят в воздухе, а земля избита аномалиями. Подойдя к месту, группу внезапно накрывает выброс. Наемник падает в обморок и видет странные видения о Монолите и столпе энергии, идущей от электростанции.

Игрок приходит в сознание (внутриигровая кат-сцена)
Палатка Чистого Неба. Видна изношенная, плохо отремонтированная инженерами техника. Игрок слышит разговор Доктора с лидером ЧН о его очень странных диаграммах сигнала мозга.
| Доктор: | |
| Никогда не видел такого. Нервная система почти разрушена, вероятно, это связано с Выбросами. | |
Наемник может встать (игрок получает контроль).
| Лидер ЧН: | |
| У тебя много ран, хорошо, что наши нашли тебя, иначе бы ты стал кормом для собак. Это хорошо, что ты очнулся, хотя, голова, как мне сказал Док, получила реальные проблемы. | |
Убедившись, что Наёмник действительно пришел в сознание, лидер дает ему первое задание.
| Лидер ЧН: | |
| Мы спасли твою жизнь, так что ты своего рода нам должен. Так как ноги у тебя трясутся, я не дам тебе никаких серьезных заданий — всего лишь разминка. На краю болот есть несколько наших блокпостов. С одним из них мы недавно потеряли связь. Сбегай туда — это рядом, посмотри, что происходит. Может у них просто рация сломалась, а может быть что-то более серьёзное. В нашем лагере практически нет оружия, но пистолет для тебя есть. | |
Игрок получает контроль… начинается игра…
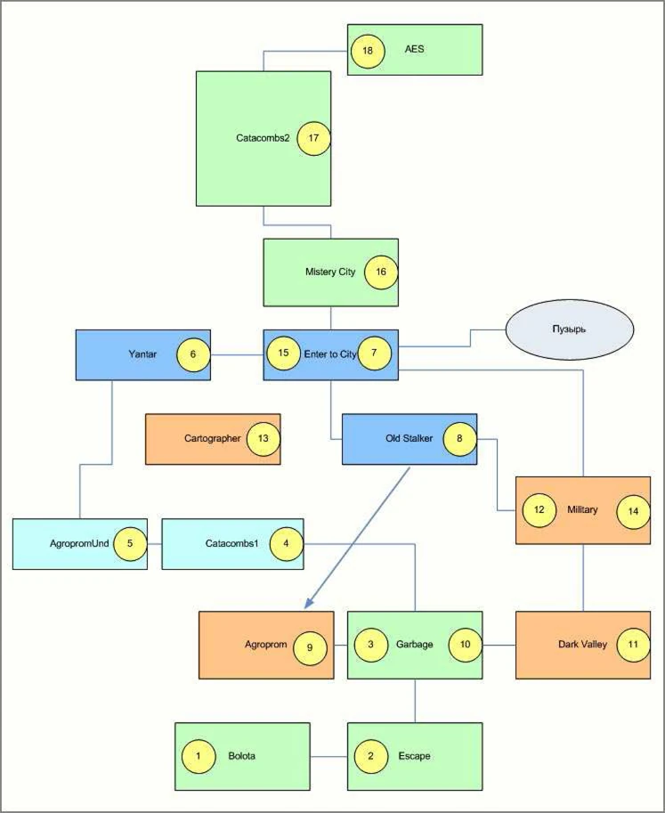
Подробный сценарий по уровням находится в ст. и не переведёны. Информация будет переведена и предоставлена по требованию[1].
Графика и видео[]
Общее описание[]
Общая характеристика настроения игровой графики — реально узнаваемые места Чернобыльского окружения (заброшенные промышленные комплексы, военные объекты, запущенные жилые кварталы, кладбища автомобилей, прогнившие деревни, Припять, Чернобыль и многое другое). Постсоветское пространство, получившее таинственные очертания. Необъяснимые физические явления. Визуальный задачи отражения концепции игры:
- Высокий уровень атмосферы.
- Напряжённая, зловещая, предчувственная окружающая среды.
- Страшная/слегка пугающая окружающая среда.
- Коммунистические/Советские окружения.
Персонажи[]
Характеристики:
- Диффузная текстура включают в себя: карту нормалей, карту параллакса, карту отражения.
- Максимальный размер: 2048x2048 пикселей.
Оригинальная игра SoC насчитывает более 120 различных NPC, из разных фракций. Игрок может разговаривать, торговать и сражаться с ними. Будут добавлены 10 новых персонажей.
Главный персонаж
Наёмник — Мессер
Группировка Чистое Небо
Лидер группировки Чистое Небо.
Сюжетный персонаж, лидер группировки Чистое Небо.
Мужчина, 45-50 лет, когда-то был учёным, живёт в Зоне длительное время. В основном, одет в военную форму с военным снаряжением, с элементами научной экипировки. Персонаж дает задания и продаёт некоторые вещи группировки Чистое Небо.
2 новичка группировки Чистое Небо.
Старые потрёпанные научные костюмы с тряпичными защитными масками.
2 мастера группировки Чистое Небо.
Научный костюм с очень высоким защитным уровнём, мощные защитные пластины, респираторы.
1 ветеран группировки Чистое Небо.
Экзоскелет с научным оборудованием. Голова покрыта полнолицевой маской.
Лесник
Старый сталкер, живёт где-то между въездом в Лиманск и Милитари.
Картограф
Легендарный сталкер, который чувствует проходы в недоступных для других сталкеров местах, полностью покрытых аномалиями. Он известен как человек, который может продать карту в неизвестные места Зоны. После появления пространственных пузырей — закрытых и изолированных зон пространства — он потерял много времени путешествуя внутри них.
Мужчина, 40-45 лет, отшельник. Выглядит немного непринуждённо и потрёпанно, имеет вид человека, который понимает свои специальные способности, поэтому он не заинтересован в делах обычных сталкеров.
Монстры[]
Характеристики:
- Диффузная текстура включают в себя: карту нормалей, карту параллакса, карту отражения.
- Максимальный размер: 2048x2048 пикселей.
Дубли
Дикие и безумные копии сталкеров.
Морлоки
Деградированные существа, живущие в подземельях.
Оружие[]
Характеристики: В оригинальной игре SoC доступно 25 типов высоко детализированного и реалистичного оружие. В AC появится ещё 6 новых видов оружия.
Пистолет HPSA
Пистолет Beretta
Дробовик Jackhammer Mk3A1
Пистолет-пулемёт P90
Дробовик BM16
Дробовик TOS
Пулемёт PKM
Видео[]
2 отрендерированных видео каждое из них длится примерно 1 минуту.
Интро. 1 минута Наемник (главный герой) ведет группу учёных из ООН к странной области, где общие законы физики не работают — стены зданий корродированы, огромные кирпичи висят в воздухе, а земля избита аномалиями. Подойдя к месту, группу внезапно накрывает выброс. Наемник падает в обморок и видит странные видения о Монолите и столпе энергии, идущей от электростанции.
Оутро. 45 секунд Игрок видит комнату с какими-то приборами, свет мигает. Игрок слышит однообразный голос, говорящий «Убей Стрелка» (игрок попал в гипноз программа приказывает убить Стрелка). Взгляд направлен в стену, где висит Стрелок на странном устройстве. Игрок переводит свой взгляд на свои руки и видит татуировку S.T.A.L.K.E.R..
Требования к уровням[]
Сингплеерные уровни[]
Характеристики:
- ~300 000 полигонов в кадре на 60 кадрах в секунду на среднем оборудовании.
- Диффузная текстура включают в себя: карту нормалей, карту параллакса, карту отражения.
- Максимальный размер: 2048x2048 пикселей.
- Определения видимости
- Портальный стиль, нелинейная система обнаружения видимости на основе деления.
- Аппаратное группирование примитивов, с оптимальным склеиванием в группы, оптимизированное для T&L.
- Динамическое удаление скрытых поверхностей (dynamic occlusion culling), удаление меньших поверхностей (contribution culling).
Болота
Новый уровень.
Размер уровня: средний
Огромные затопленные территории, прилегающие к границе Зоны. Гнилые места, куда ещё до появления Зоны не каждый человек осмелился бы пойти, и Зона их сделала ещё более ужасней. Небольшие клочки суши, затопленные деревни, окружённые болотами, где сгинуло очень много опытных сталкеров из-за странных аномалией и галлюцинаций. Опасность Болот сделала это место запретным для многих людей, однако группировка Чистое Небо разместила свою главную базу вблизи затопленной деревни.
Кордон (Эскейп)
Уровень из SoC
Размер уровня: средний
Считается предбанником Зоны — хорошее место для новичков. Вы найдете торговца в убежище в задней части деревни, рядом с армейским форпостом. Не упустите шанс поговорить с ним. Но держитесь подальше от форпоста. Вы же не хотите попасть на глаза солдатам — ведь они сначала стреляют, и лишь потом задают вопросы. Тем не менее, как обычно, есть те, кого можно подкупить, пока верхушка ищет другой путь. Нападать на солдат не рекомендуется, если только они не представляют прямой угрозы.
Свалка
Уровень из SoC
Размер уровня: большой
Огромное кладбище техники. Сразу же после первой аварии все радиоактивные отходы были сброшены сюда. Небольшой руины старых зданий с мутантами. Подобно окраине Зоны, место кишит сталкерами-новичками, с иногда слоняющимися около бандитами, всегда ищущими халяву. Здесь можной найти некоторые артефакты, но большинство из них просто не стоят усилий. Лучше их искать в другом месте. Двигаясь на север, вы попадёте в Дикие Территории, на западе находится вход в Темную долину, дорога в НИИ Агропром находится на востоке.
Тайник Чёрного Копателя
Новый уровень.
Размер уровня: маленький
На одной из куч мусора покрытой аномалиями и радиацией есть люк ведущий глубоко внутрь свалки. Это место было обнаружено легендарным Чёрным диггером и перестроено в укрытие. В конце туннеля есть небольшая комната, где можно стоять. Из стен торчат старые машины. Двигатель одного из грузовиков работает и вырабатывает электроэнергию для работы всех ламп в комнате. В комнате есть матрац, стол (бочка с лежащей на ней металлической пластине), и стул. Это уютное место, так как Диггер иногда здесь живёт, скрываясь от выбросов и штормов.
Катакомбы
Новый уровень.
Размер уровня: маленький
Старая железная дорога, соединяющая территорию Свалки с НИИ Агропрома. Железная дорога находится в туннеле под землей, начинается где-то на территории Свалки, но была завалена, именно поэтому она долга была не обнаружена.
Вход в туннель была расчищен диггерами за пару недель до большого выброса. Диггеры обнаружили транспортные тоннели, промышленные объекты и военные склады. Бандиты узнали об этом открытии очень быстро и взяли вход в катакомбы под свой контроль.
Мост через реку Припять
Новый уровень.
Размер уровня: средний
Повреждённый железнодорожный мост через реку Припять. Это самый короткий путь к территории Агропрома. Огромные опоры, затонувшие баржи, парочка плит — это путь к берегу.
Подземелья Агропрома
Уровень из SoC
Размер уровня: средний
Построенный в 1960-х годах, научно-исследовательский институт «Агропром» (эксперименты с агрокультурами на загрязненных почвах с радиацией) лежит в центре Зоны. Под НИИ «Агропром» лежит сложная сеть подземных лабораторий и тоннелей. Эти туннели редко посещают сталкеры — ползать в темноте в катакомбах полных аномалий и прочей нечисти — опасная задача. Подземный комплекс сейчас служит убежищем для бандитов, которые были вытеснены военными. Также были сообщения о неидентифицируемых существ под поверхностью Агропрома.
Янтарь
Уровень из SoC
Размер уровня: средний
Легендарное озеро в одноименном секторе давным-давно засохло, оставив на своём месте мелкие болота. Место болезненно и пропитано смертью. Большие опасности ждут любой авантюриста оказавшегося рядом с этим место. Любой, кто посмеет зайти слишком далеко, сойдёт с ума. Зомби шатаются вокруг всего сектора, в ожидании новых жертв. Если пройти вокруг озера и парочки зомби, вы в конечном итоге окажетесь в лагере учёных, где доставленные на вертолётах яйцеголовые делают некоторые исследования. Вы можете общаться с ними, они будут покупать артефакты и даже могут отправить вас на миссию.
Вход в Лиманск
Новый уровень.
Размер уровня: средний
Дороги, ведущие от Янтарь к мертвому городу Лиманску заканчиваются у моста через речку. Сразу после появления Зоны все дороги были покрыты аномалиями, и никакой сталкер не смог их пройти. На протяжении многих лет город считался утерянными.
- Рис. 52. Арты лесного заповедника «Лиманск».
На конце дороги уничтоженный мост через радиоактивную реку. Не давно, когда дорога к Лиманску стал снова доступна, сталкеры установили контроль над подъёмным мостом, который является входом в город. Группировки всегда воюют за город и мост.
- Рис. 53. Арты моста на пути в Лиманск.
Дорога лежит рядом с погибшим заповедником. Когда появилась Зона, все деревья внутри заповедника стали красными и никогда после не меняли цвета. Никто не видел животных из заповедника и это место получило дурную славу у сталкеров. Никто из тех, что пошли в «Рыжий лес» не вернулся. В «Рыжем лесу» есть только тишина, густой туман и опавшие рыжие листья.
Шахтный капёр
Новый уровень.
Размер уровня: маленький
Сразу за Рыжем лесом есть старый шахтный капёр. Здесь деревья не красные, обычные, но засохшие. Внутри капёра жилище старого сталкера — Лесника.
Агропром
Уровень из SoC
Размер уровня: большой
Странная, сильно загрязнённая область. Если вы забредёте в её глубь, вы увидите, мелкое озеро, от берега до берега захламлённое брошенным оборудованием и прочим мусором. Также можно прорыскать заброшенный НИИ и завод, хотя там последнее время тусуется очень много военных.
Тёмная долина
Уровень из SoC
Размер уровня: большой
Всегда мрачная, всегда туманная и всегда дождливая. Сталкеры углубляясь в Тёмную долину, скорее всего, найдут ценные артефакты, мгновенную смерть, или то и другое. Место часто посещают некоторые из самых опытных старожилов, но можно также наткнуться на некоторые скопления бандитов. Там, как предполагается, есть подземная лаборатория, поэтому стоит поискать скрытый вход в неё. Оттуда никто не возвращался живым, хотя и никто не может сказать наверняка какие там ждут неприятные сюрпризы.
Милитари
Уровень из SoC
Размер уровня: большой
Пустынная военная база рядом с ветхой деревушкой и небольшим болотом. Деревня — жуткое место буквально кишмя-кишащая мутантами — одних кровососов легион. Сталкеры делают все возможное, чтобы держаться подальше от неё, даже если придётся идти дополнительные километры обходя её. Анархистов из группировки Свобода расположились в армейской базе. Дорогу, соединяющую базу с Зоной охраняет Выжигатель Мозг, преграждая путь к Припяти и Чернобыльской АЭС.
После выброса, здесь появились пространственные пузыри, в которых исчезли сталкеры и даже целые экспедиции. На уровне Милитари, игрок может услышать обрывки радиопередач таких групп.
Обитель Картографа
Новый уровень.
Размер уровня: маленький
Это маленький островок-холм, окруженный водой и окутанный густым туманом. Игрок видит покосившуюся деревянную церквушку, силуэты деревьев и, прямо перед собой, деревянный мостик через заросший камышом ручей. На куполе церкви установлена радиоантенна, явно ручной сборки, вроде как телевизионная, для дециметровых волн. Картограф находится внутри церкви, он удивительный человек. Он чувствует проходы Зоны и может свободно входить и выходить из пространственных пузырей.
Обитель Картографа — одна из самых странных мест в Зоне. Никто не знает туда дорогу. Из окон можно увидеть разные места.
Лиманск
Новый уровень.
Размер уровня: средний
Город Лиманск представляет собой, по сути, большую длинную улицу, окруженную домами и тупиками с переулками между ними. У Лиманска необычная история. Когда-то здесь жили ученые и техники с ЧАЭС, но в ночь катастрофы и первого Выброса в этом месте произошло что-то таинственное, и все они исчезли. Такое впечатление, что всех людей что-то сожгло — на стенах остались лишь темные силуэты, будто застывшие тени.
Подземелья Припяти
Новый уровень.
Размер уровня: очень большой
Огромный подземный город под Припятью. Системы связи, транспортные тоннели, лаборатории, склады и огромные заводы — все это было скрыто под землей. Тогда Советский Союз пытался сохранить свои секреты настолько, насколько это возможно. То же самое было сделано с секретных объектами в Чернобыле. Припять всем была известна как город работников ЧАЭС, но большая часть её граждан работали под землёй.
Эти подземные объекты использовались для создания высокоразвитых систем, а ЧАЭС была только лишь прикрытием для всего этого. В момент катастрофы под землёй были тысячи людей. В основном, ученые и военные. Большинство из них погибли, а выжившие мутировали. Прогуливаясь по катакомбам игрок увидит страшные фотографий своей настоящей жизни. Жители катакомб одичали и обожествили работающие механизмы и энергию.
АЭС
Основательно улучшенный уровень.
Размер уровня: большой
О АЭС слышали все. Это сердце Зоны. По легендам, внутри АЭС находится странный объект, который исполняет желания. Он называется Монолитом.
Мультиплеерные уровни[]
Характеристики:
- ~300 000 полигонов в кадре на 60 кадрах в секунду на среднем оборудовании.
- Диффузная текстура включают в себя: карту нормалей, карту параллакса, карту отражения.
- Максимальный размер: 2048x2048 пикселей.
- Определения видимости
- Портальный стиль, нелинейная система обнаружения видимости на основе деления.
- Аппаратное группирование примитивов, с оптимальным склеиванием в группы, оптимизированное для T&L.
- Динамическое удаление скрытых поверхностей (dynamic occlusion culling), удаление меньших поверхностей (contribution culling).
mp_agroprom
Состояние: Уровень из SoC.
Режимы: DeathMatch, TeamDeathMatch, ArtefactHunt.
Игроки: 2-16.
Размер уровня: средний.
Информация:
Бои происходят на территории завода Агропром. Игроки могут наслаждаться боем как внутри завода, так и в его окрестностях.
mp_atp
Состояние: Уровень из SoC.
Режимы: DeathMatch, TeamDeathMatch, ArtefactHunt.
Игроки: 2-16.
Размер уровня: большой.
Информация:
Стычки происходят на территории разрушенного автотранспортного предприятия. Игроки могут бороться за артефакты на множестве многоуровневых, полуразрушенных хранилищах и промышленных объектах.
mp_factory
Состояние: Уровень из SoC.
Режимы: DeathMatch, TeamDeathMatch, ArtefactHunt.
Игроки: 2-16.
Размер уровня: средний.
Информация:
Бой происходит на территории давно забытого завода. На заводе можно увидеть несколько фабричных хранилищ и зданий с техническими и административными помещениями.
mp_lost_village
Состояние: Уровень из SoC.
Режимы: DeathMatch, TeamDeathMatch, ArtefactHunt.
Игроки: 2-16.
Размер уровня: большой.
Информация:
Игроки сражаются в забытой деревни. Карта дорогой делится на две тактических части. Борясь за артефактами, команды обязательно должны пересечь дорогу, как в пути за артефактом, так и на обратном пути.
mp_military_1
Состояние: Уровень из SoC.
Режимы: DeathMatch, TeamDeathMatch, ArtefactHunt.
Игроки: 2-16.
Размер уровня: большой.
Информация:
Бой происходит на территории бывшей военной базы с множеством казарм, сторожевых башен и военных объектов. Кроме того, на карте есть железная дорога, которая является важным стратегическим элементом.
mp_railroad
Состояние: Уровень из SoC.
Режимы: DeathMatch, TeamDeathMatch, ArtefactHunt.
Игроки: 2-16.
Размер уровня: очень большой.
Информация:
Игроки сражаются на территории большого железнодорожного узла. Железнодорожный вокзал, депо, технологические помещения завода, недостроенная фабрика, склады, сторожевые башни — это только часть того, что можно увидеть на карте.
mp_workshop
Состояние: Уровень из SoC.
Режимы: DeathMatch, TeamDeathMatch, ArtefactHunt.
Игроки: 2-16.
Размер уровня: средний.
Информация:
Бои происходят на территории и поблизости запустевших здания завода. Тяжелые бои за артефакты в складах, гаражах, технологических помещениях — никого не оставит равнодушным.
mp_rostok
Состояние: Уровень из SoC.
Режимы: DeathMatch, TeamDeathMatch, ArtefactHunt.
Игроки: 2-16.
Размер уровня: средний.
Информация:
Бой происходит на территории завода Росток. Огромный недостроенное промышленное здание в центре завода составляет сердце вооружённых боёв на карте. Несколько подходов к недостроенному зданию позволят вам каждый раз менять тактику, удивляя врагов резкостью вашего нападения.
mp_pool
Состояние: Бонусный уровень из SoC.
Режимы: DeathMatch.
Игроки: 2-6.
Размер уровня: маленький.
Информация:
The fights take place on the territory of a neglected swimming pool, in very narrow and sealed corridors.
mp_darkvalley
Состояние: Бонусный уровень из SoC.
Режимы: DeathMatch, TeamDeathMatch, ArtefactHunt.
Игроки: 2-16.
Размер уровня: большой.
Информация:
Игроки сражаются на территории административных зданий одного из забытых заводов. Складские помещения примыкают к административным территориям.
mp_bath
Состояние: Новый уровень.
Режимы: DeathMatch, TeamDeathMatch.
Игроки: 2-16.
Размер уровня: средний.
Информация:
В центре карты находится водосток напоминающий бассейн с двухэтажными промышленными и административными помещениями рядом с ним.
mp_garbage
Состояние: Новый уровень.
Режимы: DeathMatch, TeamDeathMatch, ArtefactHunt.
Игроки: 2-16.
Размер уровня: средний.
Информация:
Бои происходят на территории железнодорожного депо. Базы команд-соперниц расположены по обе стороны депо.
mp_military_2
Состояние: Новый уровень.
Режимы: DeathMatch, TeamDeathMatch, ArtefactHunt.
Игроки: 2-16.
Размер уровня: средний.
Информация:
Игроки сражаются в забытой деревни. Карта дорогой делится на две тактических части. Базы команд находятся по обе стороны дороги.
mp_prypiat
Состояние: Новый уровень.
Режимы: DeathMatch, TeamDeathMatch, ArtefactHunt.
Игроки: 2-16.
Размер уровня: очень большой.
Информация:
Бой проходит на территории города Припять, город-призрак с ужасающей атмосферой. Множество забытых административных и жилых помещений.
Звуки и музыка[]
3 новых музыкальных композиций.
SFX для всех новых уровней, персонажей и монстров.
Примечания[]
- ^ Изначально диздок был на Русском языке, однако до нас дошел только вариант диздока переведённый на Английский язык специально для западного издателя (примечание переводчика).





